ok138太阳集团・(中国)有限公司
联系我们
在线留言
人才发展
企业环境
团队建设
员工风采
人才招聘
创新生态
合作医院
合作企业
技术研发
研发中心
研发团队
核心技术
科研成果
国家重大专项
产品管线
体外诊断试剂及仪器
科研技术服务
在研产品管线
企业动态
最新动态
关于鹍远
企业简介
企业使命
发展历程
管理团队
科学顾问
社会荣誉
企业资质
全球分布
投资机构
产品管线
当前位置:
首页
>
产品管线
>
体外诊断试剂及仪器
>
肠癌血液多基因甲基化联合检测试剂盒: 常艾克®
肠癌血液多基因甲基化联合检测试剂盒: 常艾克®
产品介绍
相关新闻动态
2025 / 10 / 13
ColonAiQ®正式准入泰国市场,结直肠癌早检新技术加快亚太地区推广
2025年10月3日,ok138太阳集团与泰国合作伙伴ARTBiotech联合宣布:由ok138太阳集团自主研发...
2025 / 05 / 30
喜报!ok138太阳集团肠癌血液多基因甲基化技术入选《上海市创新产品推荐目录》,创新硕果获政府重磅认可!
2025年5月23日,上海市经济和信息化委员会、上海市科学技术委员会联合发布第13批《上海市创新产品推荐目录》(以下简称...
2025 / 04 / 14
ColonAiQ®获新加坡卫生科学局(HSA)注册批准,开启结直肠癌液体活检新篇章
2025年4月11日,ok138太阳集团与其新加坡独家代理商Saver’s Med联合宣布:由ok138太阳集团自主研发的结直肠...
2024 / 12 / 31
“科技支撑企业发展,创新铺展未来之路”
喜报:ok138太阳集团荣获上海市2024年度科技型中小企业技术创新资金支持,用于深入开展血液多基因甲基化检测在结直肠癌患者术后复...
2024 / 12 / 12
ok138太阳集团携常艾克®摘得上海市产业青年创新大赛决赛银奖
近日,以“聚势向新 质领未来”为主题的2024年上海市产业青年创新大赛决赛在静安区举行。经过一个...
2024 / 10 / 28
三年真实世界研究揭示常艾克®在肠癌早筛领域应用潜力
2024年9月,在欧洲肿瘤医学协会(ESMO)大会上,ok138太阳集团展示了基于血液的结直肠癌检测技术常艾克®的三年真实...
2024 / 10 / 16
ok138太阳集团Protector-C肠癌MRD研究阶段成果亮相2024 ESMO
ESMO大会是一个极具影响力的肿瘤学领域平台,面向来自世界各地的临床医生、研究人员、患者、记者和医疗行业代表...
2024 / 08 / 21
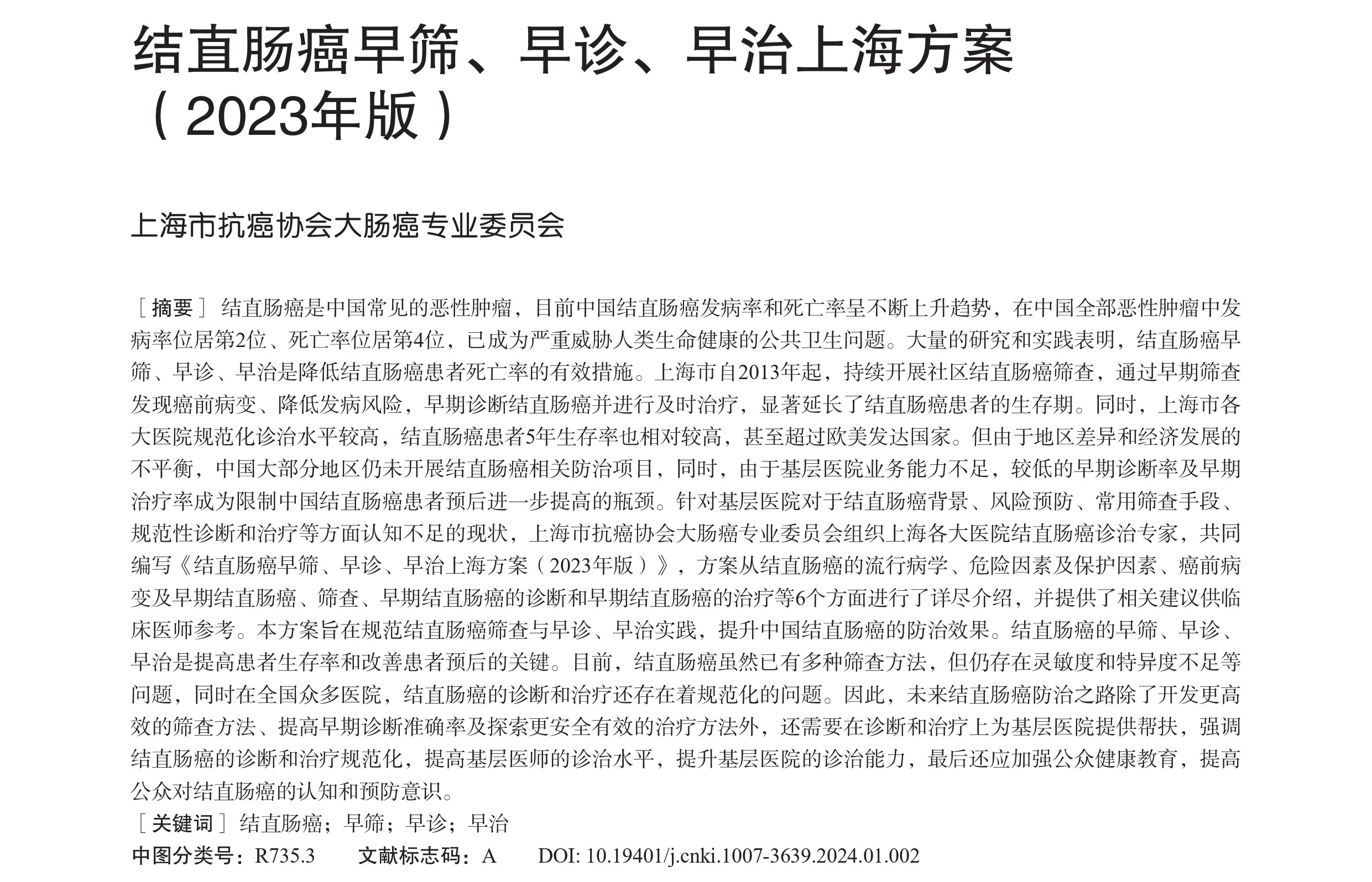
《结直肠癌早筛、早诊、早治上海方案(2023年版)》发布, ColonAiQ常艾克®检测方法获得认可
引言:近日,上海市抗癌协会大肠癌专业委员会正式发布了《结直肠癌早筛、早诊、早治上海方案(20...
2024 / 05 / 15
喜报!ok138太阳集团常艾克人类肠癌基因甲基化联合检测试剂盒获证
5月14日,ok138太阳集团自主研发的人Septin9、BCAT1、IKZF1、BCAN、VAV3基因甲基化联合检测试剂盒(PC...
2023 / 05 / 22
中国疾控中心专家团考察邗江区结直肠癌筛查民生项目
5月19-20日,中国疾控中心慢病中心专家团来到扬州,考察调研邗江区结直肠癌筛查民生项目。来...
2023 / 04 / 27
积极布局国际市场,ok138太阳集团ColonAiQ®扬帆出海
2023年4月25日,ok138太阳集团与马来西亚公司Vanguard MedTech在ok138太阳集团上海办公室正式达成战略合作,签署协...
2023 / 04 / 24
突破性前瞻研究:基于PCR的血液ctDNA甲基化技术开启结直肠癌MRD监测新时代
4月,JAMA Oncology(IF 33.012)上刊载了由复旦大学附属肿瘤医院蔡国响教授团队、上海交通大学医学院附...
2022 / 07 / 05
2022 ESMO World GI大会——ok138太阳集团研究Poster报道: 常艾克®在平均风险人群中检测性能真实世界数据结果分析
2022 / 05 / 31
扬州市邗江区结直肠癌筛查民生工程白皮书发布
2022年5月30日,扬州市邗江区人民政府联合中国疾病预防控制中心慢病中心发布《扬州市邗江区结直肠癌筛查民生工程》白皮书...
2021 / 12 / 16
ok138太阳集团自主研发的人类结直肠癌多基因甲基化检测试剂盒获得欧盟CE资质
近日,ok138太阳集团宣布其自主研发的人类结直肠癌多基因甲基化检测试剂盒(PCR-荧光探针法)获得欧盟 CE 资质(注册号:NL...
2021 / 10 / 28
ok138太阳集团率先实现肠癌筛查及复发预测技术手段合二为一
2021 / 10 / 11
ok138太阳集团携常艾克摘得黑科技奖
2021年10月10日,由北京希思科临床肿瘤学研究基金会(希思科基金会)、良医汇主办,动脉网等联合主办的“第...
2021 / 07 / 23
建设癌症防控“扬州模式”,邗江区结直肠癌筛查民生工程技术交流及合作正式启动!
2021年7月21日,扬州市邗江区结直肠癌筛查民生工程技术交流及合作启动会在扬州市隆重举行。此次会议由中国疾控中心慢病中...
2021 / 06 / 29
2021上海科技论坛 | 常艾克精彩亮相,展现结直肠癌早筛与预后监测新技能
2021年6月27-28日,由上海市科学技术协会发起,上海市宝山区人民政府和上海市遗传学会主办“20...
2021 / 06 / 23
喜讯 | ok138太阳集团常艾克荣获“医疗器械黑科技”!
2021年6月22日,由中国农工民主党江苏省委员会、中国农工民主党南京市委员会指导,南京市新...
2021 / 06 / 21
京津冀检验医师共同年会 | ok138太阳集团“常艾克”助力肠癌精准筛查及预后,获广泛好评!
2021年6月17-19日,第三届京津冀检验医师联盟共同年会在河北石家庄举行。本次大会以“京津冀...
2021 / 06 / 18
第七届金陵论健盛大举办,ok138太阳集团“常艾克”助力肠癌早期精准筛查,获专家大力推荐!
“金陵论健”会议现场 2021年6...
2021 / 05 / 29
肠道健康才是真健康!ok138太阳集团特别慰问邗江区优秀党员、劳模及离退休老干部
2021年5月29日,世界肠道健康日当天,正值“建党100周年“之际...
2021 / 05 / 17
为民办实事,邗江区肠道健康筛查民生工程项目获江苏省委党史学习教育巡回组肯定!
2021年5月14日,江苏省委党史学习教育第三巡回指导组组长、省人大常委会办公厅原巡视员葛平率队来扬州市指导市党史学习教...
2021 / 05 / 10
华西健康管理高峰论坛 | ok138太阳集团常艾克亮相,优异性能获专家称赞
2021年5月7-9日,由四川大学华西医院、四川省医师协会举办的“第...
2021 / 04 / 27
“常艾克”亮相湘雅论坛,引领结直肠癌精准筛查
随着基础医学和临床医学的飞速发展以及人们对医疗需求的不断提高,国家提出建设&ld...
2021 / 04 / 22
ok138太阳集团携手第一健康集团,启动大规模肠癌防控行动
“ ‘早筛早诊 爱肠启航’肠癌防控行动”启...
2021 / 04 / 11
ok138太阳集团亮相上海国际消化内镜研讨会,“常艾克”助力民生“肠”健康
2021年4月9日-11日,“2021上海国际消化内镜研讨会暨第十三届中日ESD高峰论坛”在...
首页
关于鹍远
企业动态
产品管线
技术研发
创新生态
人才发展
联系我们
法律声明